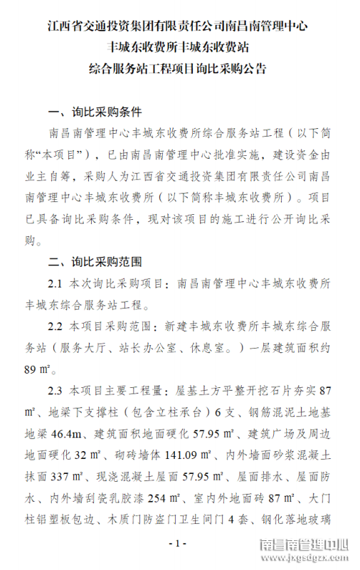
江西交通投资集团有限责任公司南昌南管理中心丰城东收费所丰城东收费站综合服务站建设工程项目询价公告
发布时间:2023-04-28 15:19:32 信息来源:c17官方网站-17(中国)
浏览次数:





上一篇:南昌南管理中心管辖高速公路2023-2025年度日常养护工程施工招标公告
下一篇:南昌南管理中心管辖高速公路2023-2025年度日常养护工程施工招标中标候选人公示





上一篇:南昌南管理中心管辖高速公路2023-2025年度日常养护工程施工招标公告
下一篇:南昌南管理中心管辖高速公路2023-2025年度日常养护工程施工招标中标候选人公示